兴银基金董事长吴若曼因“个人原因”卸任,总经理易勇代为履职
又有公募基金董事长变动。
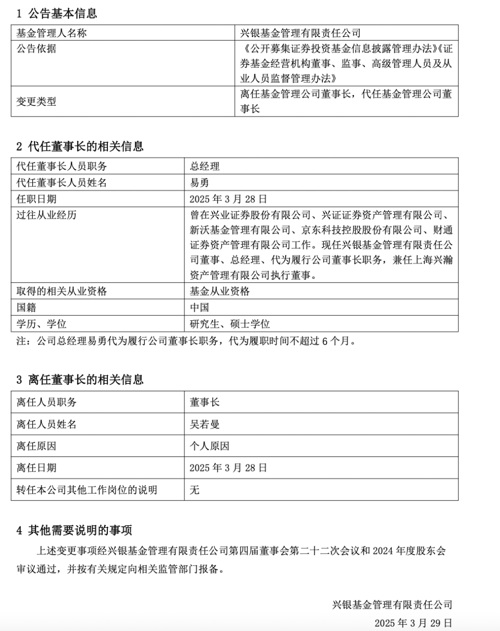
3月29日,兴银基金管理有限责任公司(下称“兴银基金”)发布董事长变更公告。公告内容显示,吴若曼因个人原因不再担任兴银基金董事长职务。同时,公司总经理易勇代为履行公司董事长职务,任职日期为2025年3月28日。
吴若曼在资产管理领域具备丰富的大类资产配置经验。根据简历,吴若曼历任贵州省档案局科员,深圳特区证券公司襄理,南方证券公司上海分公司副总经理,蔚深证券有限公司副总裁,光大证券总裁助理兼基金业务部总经理,光大银行资产托管部副总经理(主持工作),兴业银行期货金融部总经理、资产托管部副总经理、总经理,兴业期货有限公司董事长、兴银基金董事长。她在致投资者的信中表示:“我在兴银基金已度过两载春秋,今天将从董事长职位上荣休。这两年我与公司经营管理层始终致力于推动公司治理与人才梯队的完善。目前,兴银基金已形成成熟的战略规划与高效的决策机制,新一代管理层兼具专业能力与创新精神。未来,兴银基金将继续深化投研能力,严守合规风险底线,在财富管理的长跑中为每一位客户创造可持续的价值。”
公开资料显示,易勇,2005年7月至2018年11月在兴证证券资产管理有限公司工作,曾任产品专员、部门经理、董事副总经理等职务;2018年11月至2020年4月在新沃基金管理有限公司工作,曾任总经理一职;2020年5月至2021年5月在京东集团-京东科技公司工作,曾任全国性银行合作部总经理;2021年5月加入财通证券资产管理有限公司,担任副总经理,2024年12月因个人原因离任。
2025年1月17日,易勇新任兴银基金总经理,现任兴银基金董事、总经理、代为履行公司董事长职务,兼任上海兴瀚资产管理有限公司执行董事。
据公告内容,公司总经理易勇代为履行公司董事长职务,代为履职时间不超过6个月。

澎湃新闻记者注意到,近年来,兴银基金的核心管理层变动较为频繁。2023年5月,张贵云因工作调动离任公司董事长,后由吴若曼接任董事长一职;2024年以来,公司董事长、总经理、副总经理、督察长、首席信息官等均出现了变更。
官网资料显示,兴银基金前身为华福基金管理有限责任公司,成立于2013年10月,由华福证券与国脉科技共同出资设立,目前注册资本1.43亿元人民币,法定代表人吴若曼。公司注册地位于福建省平潭县,办公场所位于上海市浦东新区陆家嘴。
据公开资料,兴银基金目前拥有全资子公司上海兴瀚资产管理有限公司,注册资本人民币3亿元。子公司依法开展特定客户资产管理业务及中国证监会许可的其他业务,既服务于实体经济,又满足客户对财富管理的多元化需求。此外,公司在北京、上海和福建设立了分公司。
从股东结构来看,兴银基金的两大股东分别为华福证券有限责任公司、国脉科技股份有限公司,两方股东持股比例分别为76%、24%。
Wind数据显示,自2023年下半年开始,兴银基金的资产净值迎来了增长高峰,并于2024年6月末达到1284.76亿元的规模峰值。Wind数据显示,截至2024年12月31日,兴银基金在管基金数量共54只,旗下基金资产净值合计为1062.77亿元,全行业排名58/203,其中债券型基金规模为580.15亿元,占比高达54.59%。
澎湃新闻记者据Wind数据统计,2025年初至今,已有51家公募发生高管变更,其中有4家公募变更了董事长,分别为易方达基金、国海富兰克林基金、兴银基金、天治基金。
标签: 履职
相关文章
