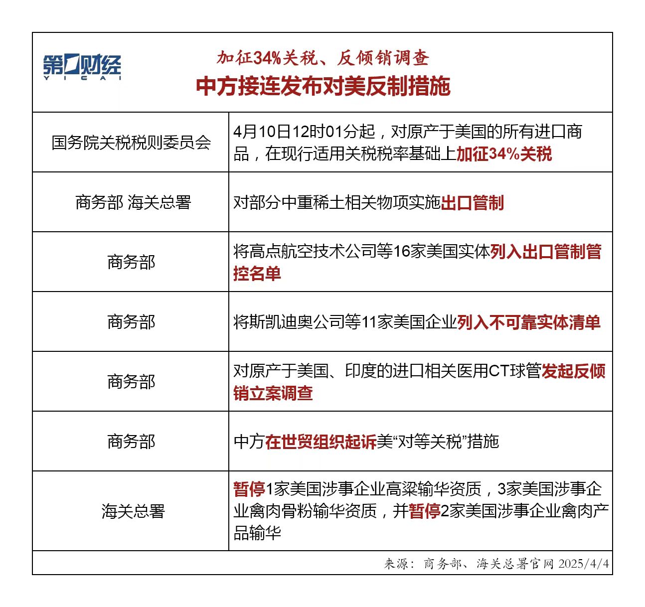
加征34%关税、反倾销调查……中方接连发布对美反制措施
一图看懂>>

标签: 加征
相关文章
-
美国拟考虑对汽车零部件加征新的国家安全关税详细阅读
美国商务部于周二表示,未来几周将基于国家安全考量,审议行业提出的对额外进口汽车零部件征收关税的请求。 今年 5 月,特朗普政府对每年进口额超...
2025-09-17 68 加征
-
欧盟准备采取反制措施 包括针对美国近期加征关税作出回应详细阅读
欧盟官员周五表示,由于美国法院对“对等关税”的合法性提出质疑,欧盟在与美国的贸易谈判中获得了新的筹码。 美国国际贸易法院周三裁定,美国总统特朗...
2025-06-01 94 加征
-
白宫经济学家米兰驳斥加征关税会推高通胀风险详细阅读
白宫首席经济学家驳斥了征关税将对美国通胀产生持久影响的观点,并提到利率有望回落至新冠疫情前的水平。 核心观点 尽管近期报告显示物价涨幅趋缓...
2025-05-21 86 加征
-
中国5月14日起调整对原产于美国的进口商品加征关税措施详细阅读
观点网讯:5月13日,国务院关税税则委员会关于调整对原产于美国的进口商品加征关税措施的公告(税委会公告2025年第7号)。 公告显示,为落实中美经贸高...
2025-05-14 110 加征
-
西班牙经济部长:美国暂停加征关税为对话创造机遇详细阅读
西班牙经济部长卡洛斯·库尔波周日表示,美国政府宣布的90天暂缓加征关税期,为双方创造了对话契机。 “美国政府的暂缓决定为推动对话提供了机遇,开...
2025-04-13 99 加征
-
商务部新闻发言人:美方对华轮番加征畸高关税已经沦为数字游戏,在经济上已无实际意义详细阅读
4月11日,商务部新闻发言人就中方针对美方再次提高对华关税实施反制答记者问。 商务部新闻发言人表示,美东时间4月10日,美方公布行政令,进一步提...
2025-04-11 126 加征
