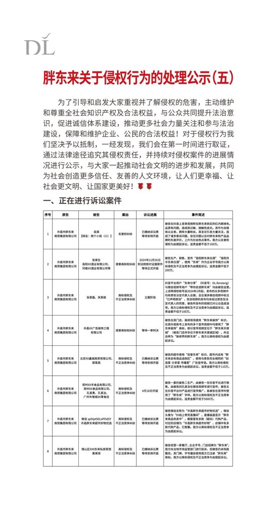
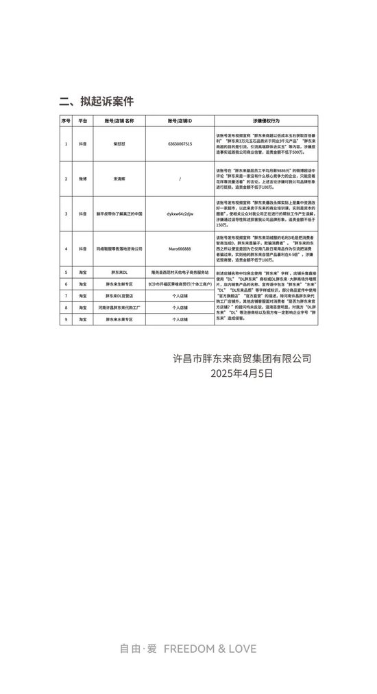
胖东来关于侵权行为的处理公示(五)
来源:胖东来商贸集团


标签: 东来
相关文章
-
胖东来官网被挤爆!招聘900人,保安保洁要求“不超25岁+本科”,到手月薪近9000元,45分钟全部报满详细阅读
8月23日上午10点,新乡胖东来三胖店正式开启岗位招聘,大量网友涌入投递简历网页,导致页面一度崩溃无法打开。 10点45分,招聘页面显示,胖...
2025-08-24 75 东来
-
于东来:新乡胖东来三胖店拟招1000人,20个岗位给有犯罪前科人员详细阅读
8月8日,胖东来创始人于东来在社交平台发布消息称,新乡胖东来三胖开始进入招工阶段,此次预计招工名额在1000个左右。本次招工规划中,百分之二十的名...
2025-08-08 89 东来
-
胖东来在列!最新一批许昌老字号公布详细阅读
【大河财立方消息】6月28日消息,许昌市商务局公布第三批许昌老字号。经企业申报、各县(市、区)商务主管部门初审推荐、企业补充完善资料、专家评审、社会公...
2025-06-28 70 东来
-
“胖永辉”完成100店,永辉超市提速调改全面胖东来化详细阅读
新浪科技讯 6月13日下午消息,永辉超市胖东来模式调改完成全国100店,江苏南京江宁万达广场店正式开业。这标志着永辉的胖东来模式调改进入规模化、系...
2025-06-13 95 东来
-
于东来:胖东来员工平均月薪9000元,未来年假不低于40天详细阅读
6月11日,胖东来创始人于东来在社交平台表示,今年胖东来八千多名员工税后平均月收入9000元。于东来称,公司净利润估计十五亿左右,平均员工每人分配...
2025-06-11 85 东来
-
被判赔偿40万,胖东来“红内裤”事件博主道歉详细阅读
5月28日,胖东来与“红内裤”事件博主名誉纠纷案有了结果。当天,许昌市魏都区人民法院依法公开开庭审理了原告许昌市胖东来商贸集团有限公司与被告段某名...
2025-05-31 91 东来
