诺泰生物,将被ST!
炒股就看金麒麟分析师研报,权威,专业,及时,全面,助您挖掘潜力主题机会!
【导读】诺泰生物(维权)将被实施其他风险警示,自7月21日开市起停牌1天
中国基金报记者 闻言
7月18日晚间,诺泰生物发布公告称,根据中国证监会下发的《行政处罚事先告知书》,公司自7月22日开市起将被实施其他风险警示,证券简称变为ST诺泰。
诺泰生物计划自7月21日开市起停牌1天。截至7月18日收盘,诺泰生物股价报40.98元/股,总市值为129.5亿元。

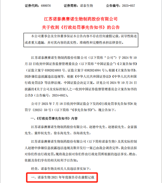
涉嫌2021年年报虚假记载
《行政处罚事先告知书》显示,经查,诺泰生物及相关人员的违法事实包括:诺泰生物2021年年报存在虚假记载、诺泰生物公开发行文件编造重大虚假内容。

具体来看,2021年12月,诺泰生物向浙江华贝药业有限责任公司(以下简称浙江华贝)转让药品技术及上市持有许可人权益(以下简称技术转让),并于2021年12月28日确认业务收入3000万元。同期,诺泰生物策划向浙江华贝增资。
中国证监会指出,浙江华贝既不具备支付技术转让款的资金实力,也不具备实际应用上述转让技术的生产能力和销售渠道。浙江华贝向诺泰生物支付的技术转让款,最终来自诺泰生物的增资款。
《行政处罚事先告知书》显示,诺泰生物的上述业务导致其2021年年报虚增营业收入3000万元;虚增利润总额2595.16万元,占当期披露利润总额的20.64%。
诺泰生物2021年年报存在虚假记载,导致其公开发行文件的编造存在重大虚假内容。
2022年11月16日,诺泰生物开始筹划向不特定对象发行可转债,2023年11月17日收到监管批复同意发行可转债的注册申请,2023年12月12日披露《向不特定对象发行可转换公司债券募集说明书》(以下简称《募集说明书》)。
《行政处罚事先告知书》显示,诺泰生物披露的《募集说明书》中,“财务会计信息”部分公开披露其2021年度财务数据。诺泰生物2021年年报存在虚假记载,导致其《募集说明书》中“财务会计信息”的相关内容存在重大虚假内容。
中国证监会拟决定对诺泰生物责令改正,给予警告,并处以4740万元罚款;对诺泰生物实控人、时任董事赵德中等相关人员均给予警告,合计处以2880万元罚款。
触及实施其他风险警示情形
诺泰生物公告称,根据《行政处罚事先告知书》认定的情况,公司判断其中涉及的违法违规行为,存在触及《上海证券交易所科创板股票上市规则(2025年4月修订)》的相关规定,上交所将对公司实施其他风险警示。

根据《上海证券交易所科创板股票上市规则(2025年4月修订)》的相关规定,诺泰生物自7月22日开市起实施其他风险警示,证券简称变为ST诺泰。
诺泰生物公告称,公司被实施其他风险警示期间,不进入上海证券交易所风险警示板交易,不适用风险警示板交易的相关规定。公司股票的涨跌幅不变,仍为20%。
诺泰生物2021年5月20日在上交所科创板上市,是一家聚焦多肽药物及小分子化药,战略布局寡核苷酸业务,并进行自主研发与定制研发生产相结合的生物医药企业。
7月4日,诺泰生物公告称,公司预计2025年上半年的归母净利润为3亿元至3.3亿元,同比增长32.06%至45.27%;扣非后净利润为3亿元至3.3亿元,同比增长30.78%至43.86%。

标签: 生物
相关文章
-
生物网站模板,打造专业生物信息平台的利器,专业生物信息平台构建,生物网站模板的强大助力详细阅读
生物网站模板,助力构建专业生物信息平台,该模板集实用性与专业性于一体,提供丰富功能,助力生物领域研究、交流与分享,轻松打造个性化生物网站,助力生物信息...
2025-09-26 63 生物
- 详细阅读
-
生物研究者的得力助手,揭秘生物文章作图网站的魅力与功能,探索生物研究新助手,揭秘高效作图网站的功能与魅力详细阅读
生物研究者的得力助手,生物文章作图网站以其丰富功能与便捷性备受青睐,提供多种绘图工具,涵盖细胞、分子等生物领域,助力研究者轻松制作高质量图表,提升论文...
2025-06-14 72 生物
-
映恩生物-B首挂上市 早盘高开逾115%详细阅读
映恩生物-B(09606)首挂上市,公告显示,每股定价94.6港元,共发行1733.23万股股份,每手100股,所得款项净额约15.13亿港元。...
2025-04-15 84 生物
-
美《生物安全法案》已列入参议院立法日程 网传药明生物被移出名单系误读详细阅读
每经记者 许立波 每经编辑 文多 9月25日下午,药明生物(HK02269,股价13.40港元,市值556.7亿港元)港股股价盘...
2024-09-26 170 生物
-
学生物毕业后干些什么?,毕业后的可能性,从医生到创业者,探索大学毕业生的职业路径详细阅读
生物毕业生可以从事各类科研、教育、医疗等职业。在科研方面,他们可以在高校、研究所和政府机构进行实验研究;在教育方面,他们可以成为一名教师或讲师;在医疗...
2024-09-18 138 生物
