售价3.99万元起,宇树科技发布新款人形机器人!整机约25kg,会倒立、翻跟头!公司此前已开启上市辅导
热点
2025年07月25日 19:00 81
admin
7月25日,宇树科技发布第三款人形机器人“UnitreeR1智能伙伴”,该机器人售价3.99万元起,支持开发/改制,灵活超轻量约25Kg,集成语音和图像多模态大模型。在视频中,R1展现了自己下坡、翻跟头、倒立等运动控制能力。




图片来源:宇树科技微博视频截图
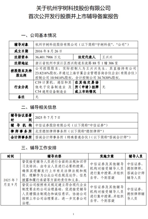
此前,中国证监会官网显示,宇树科技已开启上市辅导,由中信证券(600030)担任辅导机构。辅导备案报告显示,宇树科技控股股东、实际控制人为王兴兴,王兴兴直接持有公司23.8216%股权,并通过上海宇翼企业管理咨询合伙企业(有限合伙)控制公司10.9414%股权,合计控制公司34.7630%股权。

6月份,宇树科技创始人王兴兴在天津夏季达沃斯论坛透露:宇树科技由2016年初创时的1名员工,已发展有1000多名员工,公司年营收已超10亿元人民币。
此外,宇树科技近日正式完成C轮融资交割,市场预估本轮投前估值超过100亿元人民币,跻身行业“独角兽”阵营。
每日经济新闻综合自宇树科技微博、中国证监会官网
相关文章
