鑫元基金高管异动:副总经理王辉转任高级专员 股东南京银行完成“换血”布局?
专题:新浪仓石基金研究院
基金公司高层人事变动并不罕见,但从副总经理直接转任高级专员的案例却实属蹊跷,背后往往隐藏着股东势力的重新洗牌。
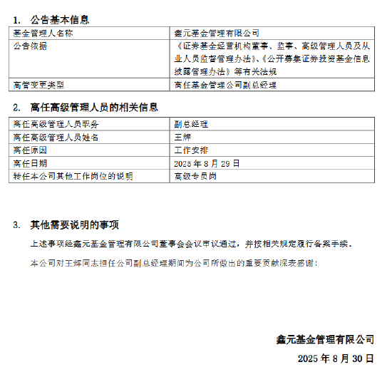
近日,鑫元基金发布的一则人事变动公告在业内引起关注。公司副总经理王辉因“工作安排”转任高级专员,该变更已通过董事会审议。值得注意的是,公告文末的程式化致谢部分,其字体颜色与正文存在明显差异,这一细节也引发诸多猜测。
作为一位在鑫元服务超过十二年、担任副总经理长达九年的元老级高管,王辉此次职位变动难以被简单视为职级晋升。其背后是否隐含股东方南京银行进一步强化控制的意图,值得深入观察。

王辉的职业生涯:央行出身 基金老将
王辉是鑫元基金的“元老”级人物。他的职业生涯可追溯至上世纪90年代,当时他在中国人民银行南京市分行非银行处工作。之后,他辗转多家金融机构,包括担任南京证券公司上海营业部副总经理,以及世纪证券有限责任公司上海威海路营业部及上海营销中心总经理。2013年8月,王辉加入鑫元基金,初任首席市场官。2014年12月,他被提升为总经理助理,分管销售营销部。2016年4月8日,王辉正式升任副总经理,截至2025年9月,已任职副总经理超九年,成为鑫元基金资历最深的元老之一。

股东“换血”:鑫元基金高管系统性更迭
王辉的职务调整并非孤立事件。近年来,鑫元基金的高管团队已发生系统性更迭。 鑫元基金成立于2013年8月,股东分别为南京银行(持股80%)和南京高科(持股20%)。自2022年起,控股股东南京银行开始逐步加强对鑫元基金的控制:
2022年9月,南京银行元老龙艺接任鑫元基金董事长。同年12月,张鹏飞、杨晓宇同步加入鑫元基金,两人均出身于南京银行体系。

2024年5月,鑫元基金总经理张丽洁离任,转投信达澳亚基金担任副总经理。2024年11月,于景亮正式出任鑫元基金总经理。公开资料显示,于景亮同样出自南京银行体系,拥有丰富的银行从业经验。


2025年6月,张鹏飞、杨晓宇晋升为副总经理。市场普遍解读为股东南京银行将自身发展经验与资源协同赋能至鑫元基金的战略布局。至此,南京银行已完成从董事长、总经理到核心副总经理的全面“换防”,组建起高度协同的管理团队。
银行系基金公司结构特征与营收表现
作为银行系基金公司,鑫元基金在产品结构上呈现出显著的“固收为主”特征。截至2025年二季度末,公司资产管理规模为2117.8亿元,非货币资产规模1400.96亿元,行业排名第35/162。

从产品类型来看,债券型与货币型基金合计规模达2084.99亿元,占总规模的98%;而混合型+股票型基金规模合计不足50亿元,占比约2%。这种结构在震荡市中表现稳健,但在股票牛市中则相对逊色。最新半年报显示,鑫元基金实现营业总收入3.56亿元,同比增长17.49%;净利润1.07亿元,同比增长18.99%。

王辉的转任也是公募基金行业高管频繁变动的缩影。数据显示,今年以来已有116家基金公司发生高管变动,涉及260余人次。
与此同时,鑫元基金投研团队也处于调整期。Wind数据显示,近一年来该公司新增6名基金经理,离任2名,现任基金经理平均任职年限仅为3.70年,低于行业平均的4.94年。

南京银行完成人事布局后,鑫元基金能否在保持固收优势的基础上提升权益类产品竞争力?这家银行系基金公司的后续发展值得关注,我们将继续跟进报道。
标签: 王辉
相关文章
-
西高院王辉:获天马奖杰出董秘,超2100家公司参与详细阅读
【6月13日,第十六届中国上市公司投资者关系管理天马奖获奖名单揭晓】6月13日,第十六届中国上市公司投资者关系管理天马奖获奖名单揭晓,西高院王辉获杰出...
2025-06-16 78 王辉
- 详细阅读
