贵阳银行:贵州能源持股比例已升至5.49%
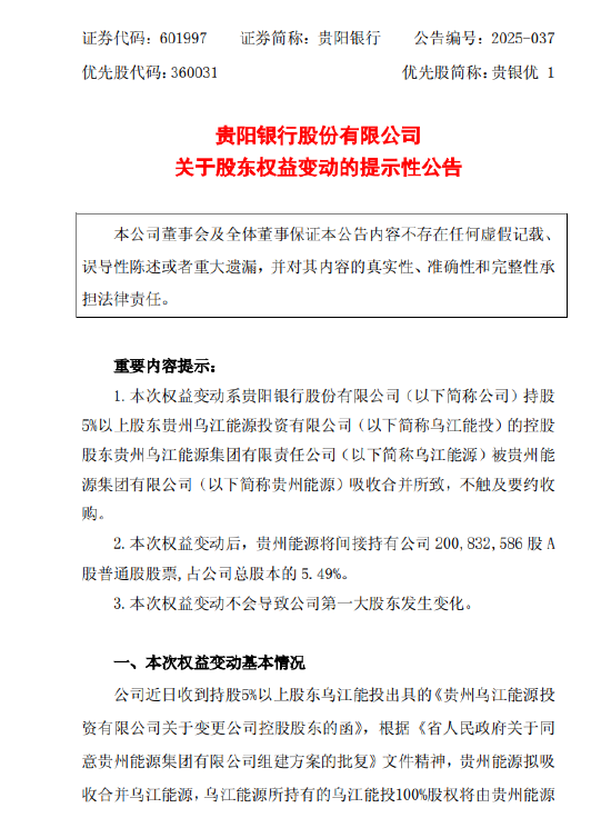
9月9日金融一线消息,贵阳银行发布公告,贵州能源集团有限公司(贵州能源)通过全资子公司乌江能投间接持有贵阳银行20083.26万股A股普通股股票,占总股本的5.49%。此次变动后,贵州能源成为贵阳银行的重要股东之一,但并未取得上市公司控制权。贵州能源在未来12个月内无继续增持或减持贵阳银行股份的计划。

标签: 贵阳
相关文章
-
贵阳网站建设哪家强?深度解析贵阳优质网站建设公司,贵阳网站建设哪家强?揭秘贵阳顶尖网站建设公司榜单详细阅读
贵阳网站建设行业实力雄厚,多家优质公司脱颖而出,本文深度解析贵阳优秀网站建设公司,为您推荐几大专业团队,助您打造高品质网站,提升企业品牌形象。...
2025-10-25 13 贵阳
-
网站建设贵阳,打造企业互联网新形象,助力企业腾飞,贵阳网站建设,重塑企业互联网形象,驱动企业飞跃发展详细阅读
贵阳专业网站建设,助力企业塑造互联网新形象,推动业务腾飞,提供全方位网站定制服务,打造高效、专业的企业网络平台,助力企业拓展市场,提升品牌影响力。...
2025-10-23 11 贵阳
-
贵阳免费网站建设,打造低成本高效率的在线品牌形象,贵阳低成本高效网站建设,塑造卓越在线品牌形象详细阅读
贵阳提供免费网站建设服务,致力于低成本、高效率打造在线品牌形象,助力企业快速提升网络影响力。...
2025-10-18 13 贵阳
-
贵阳网站建设公司,助力企业打造专业形象,提升网络竞争力,贵阳专业网站建设,塑造企业网络品牌形象详细阅读
贵阳网站建设公司专业打造企业网络形象,提升竞争力,助力企业拓展网络市场,树立专业品牌形象。...
2025-10-13 11 贵阳
-
贵阳网站外包,企业高效发展的新选择,贵阳企业网站外包,加速高效发展的创新路径详细阅读
贵阳网站外包,助力企业高效发展,专业团队量身定制,提升企业形象,优化用户体验,降低成本,专注核心业务,是企业发展的新选择。...
2025-10-13 12 贵阳
-
贵阳专业网站建设公司助力企业数字化转型,打造个性化网络名片,贵阳引领企业数字化升级,专业网站建设打造专属网络形象详细阅读
贵阳专业网站建设公司致力于企业数字化转型,提供定制化网站解决方案,打造独特网络名片,助力企业提升品牌形象,拓展市场。...
2025-10-13 13 贵阳
