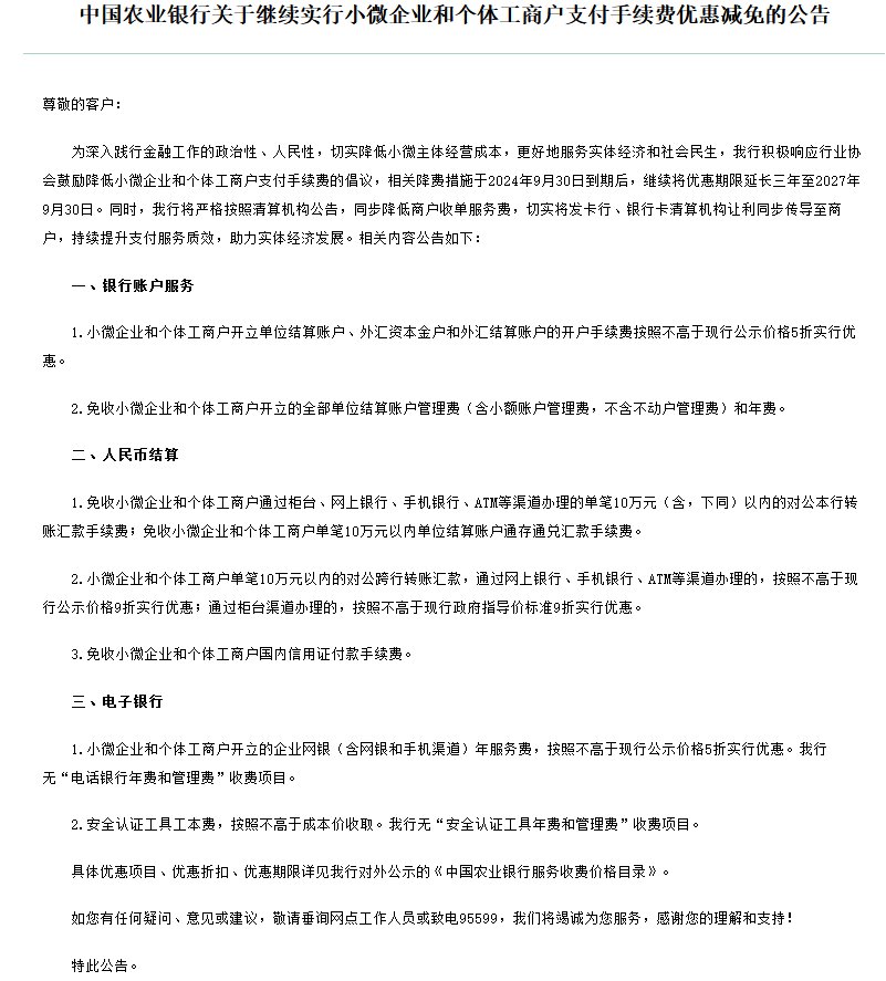
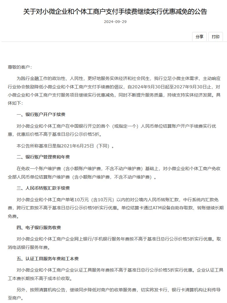
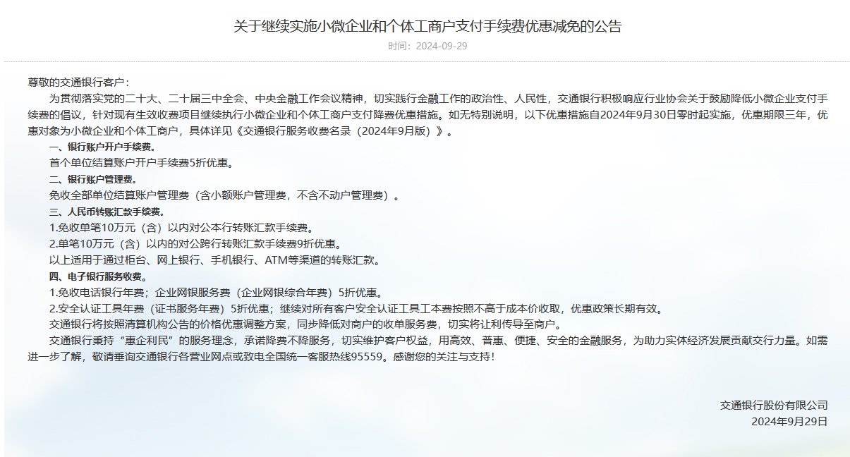
国有六大行响应两协会倡议延长三年支付降费政策优惠 招商银行、平安银行等股份行纷纷跟进
9月29日金融一线消息,中国支付清算协会、中国银行业协会向支付行业主体发出倡议:鼓励商业银行、非银行支付机构对银行账户服务费、人民币转账汇款手续费、电子银行服务收费和支付账户服务费等支付手续费继续实行优惠或减免措施;对其他支付服务手续费,在市场化原则下自主降费;将清算机构、发卡行让利和优惠同步传导至降费对象。
两协会表示,期望支付行业将对实体经济减费让利,切实转化为降低小微主体经营成本,积极服务实体经济发展成果。
主要商业银行、支付机构和清算机构纷纷响应倡议。其中,工商银行、农业银行、中国银行、建设银行、交通银行、邮储银行国有六大行以及中国银联均将优惠期限延长三年。各股份行也纷纷跟进,其中,招商银行发布公告称将优惠期限延长三年,平安银行发布公告称将持续降费让利,具体优惠政策和执行日期以官网公告为准。






标签: 大行
相关文章
-
大行评级|里昂:下调华润饮料目标价至13.7港元 下调今明两年盈利预测详细阅读
里昂发表研究报告指,华润饮料上半年的销售额与利润率被市场投入增加及渠道调整而拖累,该行预期相关压力将于下半年持续,因公司仍将积极投入市场营销。虽然桶装...
2025-09-04 91 大行
-
大行评级|招银国际:上调阿里巴巴目标价至158.8美元 评级“买入”详细阅读
招银国际发表研究报告,基于总和估值法(SOTP ,将阿里巴巴的目标价从141.2美元上调至158.8美元,反映中国电商集团(ACEG 更乐观的业务发展...
2025-09-02 74 大行
-
大行评级|交银国际:上调名创优品目标价至48.7港元 维持“买入”评级详细阅读
交银国际发表研报指,名创优品上半年收入按年增长21.1%至93.9亿元,其中次季按年增长23.1%,超过此前指引,由海外市场和Top Toy推动;经调...
2025-08-25 78 大行
-
美股异动丨耐克涨3.8% 绩后获多家大行上调目标价详细阅读
耐克(NKE.US 涨3.8%,报73.74美元。消息面上,摩根士丹利发表研究报告指,耐克2025财年第四财季度销售带动财报表现,认为其基本面有可能见...
2025-07-01 90 大行
-
周大福盘中涨超7% 股价创逾1年新高近期获多家大行调升目标价详细阅读
周大福(01929)盘中涨超7%,高见10.98港元,创去年4月以来新高。截至发稿,股价上涨6.04%,现报10.88港元,成交额1.35亿港元...
2025-05-06 109 大行
-
大行评级|高盛:上调微软目标价至480美元 重申“买入”评级详细阅读
高盛发表报告表示,重申对微软“买入”评级,目标价由450美元上调至480美元,基于2025财年第三财季所有关键指标均表现出色。该行对微软在捕捉人工智能...
2025-05-04 134 大行
