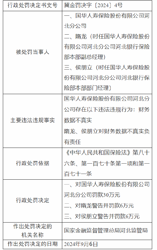
国华人寿河北分公司被罚30万元:因财务数据不真实
10月12日金融一线消息,国家金融监督管理总局河北监管局行政处罚信息公开表显示,国华人寿保险股份有限公司河北分公司因财务数据不真实,被国家金融监督管理总局河北监管局罚款30万元;
隋龙(时任国华人寿保险股份有限公司河北分公司河北银行保险部本部副总经理)、侯朋立(时任国华人寿保险股份有限公司河北分公司河北银行保险部本部部门经理)二人对财务数据不真实负有责任被监管警告,并分别处罚款6万元。

标签: 国华
原阳推广网站搭建收费是一种常见的网络营销策略,它可以帮助企业扩大品牌影响力、提升销售业绩。然而,在实施此策略时,需要注意一些问题,以确保其效果和成本的合理控制。,原阳推广网站搭建费用管理技巧
下一篇从零开始打造康平品牌的优质网站——网络营销策略的关键环节,构筑康平品牌优质网站,网络营销策略关键环节概述,构建康平品牌优质网站,网络营销策略的要素与步骤概述
相关文章
-
如何实现国华印象的供暖?国华印象供暖需要考虑哪些因素?详细阅读
在国华印象实现供暖是一个需要综合考虑多方面因素的重要问题。首先,要考虑的是小区的整体规划和建筑结构。国华印象的建筑布局、朝向、保温性能等都会对供暖效果...
2025-04-07 62 国华
-
国华人寿一月保费跳水三成 “金手指”刘益谦失灵了?详细阅读
来源:燕梳师院 作者:辛苔 国华人寿的故事,还得从掌舵人刘益谦说起。曾几何,他凭借大胆而精准的投资操作,将国华人寿推向了行业的聚光灯下。然...
2025-02-21 61 国华
-
国华早盘持续上涨逾52% 拟与达闼成立合资公司详细阅读
国华(00370)早盘高开,涨幅持续扩大至上涨52.08%,现报0.73港元,成交额139.42万港元。 国华发布公告,与人工智能独角兽公司...
2025-02-19 83 国华
-
国华网安2021年业绩预告变脸,由盈转亏!详细阅读
按照申万行业分类(2021 ,国华网安(维权)(000004)属于计算机-软件开发-横向通用软件。 目前,公司以移动互联网服务、应急安全、智慧...
2024-11-18 125 国华
-
如何评估国华置业的业务表现?这种表现对行业竞争力有何影响?详细阅读
评估国华置业的业务表现,需要从多个维度进行综合考量,包括财务健康、市场占有率、项目质量、客户满意度以及创新能力等。这些因素不仅反映了企业的运营状况,也...
2024-10-02 151 国华
-
国华网安股民一审胜诉 索赔时效只剩七个月详细阅读
近日,曾代理投资者起诉100余家上市公司索赔的浙江裕丰律师事务所厉健律师(证号:13301200210145176)表示,深圳国华网安(维权)科技...
2024-09-25 135 国华
