招商信诺人寿绍兴中心支公司被罚12万元:以不正当竞争行为扰乱保险市场秩序
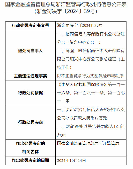
10月21日金融一线消息,国家金融监督管理总局浙江监管局行政处罚信息公开表显示,招商信诺人寿保险有限公司浙江分公司绍兴中心支公司因以不正当竞争行为扰乱保险市场秩序,被罚款12万元。
蔺强,时任招商信诺人寿保险有限公司绍兴中心支公司副总经理(主持工作),被警告并罚款4万元。

标签: 信诺
相关文章
-
信诺盛世网站,一站式企业服务平台,助力企业腾飞,信诺盛世,一站式企业服务平台,助力企业飞跃发展详细阅读
信诺盛世网站作为一站式企业服务平台,致力于助力企业腾飞,提供全面、高效的服务,帮助企业实现快速发展。...
2025-11-20 54 信诺
-
维信诺、工银投资等在苏州新设股权投资基金详细阅读
9月23日金融一线消息,天眼查公开信息显示,近日,工融金投二号(苏州)股权投资基金合伙企业(有限合伙)成立,出资额8.18亿元,经营范围包含:以私...
2025-09-23 88 信诺
-
因买卖合同纠纷,金信诺起诉深圳市卓联无线技术有限公司详细阅读
天眼查APP显示,近日,深圳金信诺高新技术股份有限公司新增一则开庭公告,案由为“买卖合同纠纷”,原告为深圳金信诺高新技术股份有限公司,被告为深圳市卓联...
2025-08-05 82 信诺
-
招商信诺“7.8全国保险公众宣传日”活动,以"爱和责任"守护美好生活详细阅读
专题:2025年7.8全国保险公众宣传日——中国保险行业协会 x 新浪财经 今年是第13个“7.8全国保险公众宣传日”,由国家金融监督管理总局指导...
2025-07-11 71 信诺
-
招商信诺获评“年度社会责任保险公司”详细阅读
1月24日金融一线消息,由新浪财经主办的“2024新浪金麒麟保险行业评选”结果今日正式揭晓!招商信诺获评“年度社会责任保险公司”。 本次评选...
2025-01-24 103 信诺
- 详细阅读
