冯明远离任信达澳亚基金副总一职,高管队伍开始缩编
记者 杜萌
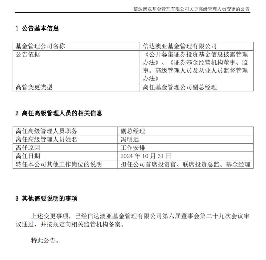
和此前的“绩而优则仕”不同,今年以来,一些曾兼任公司副总的知名基金经理纷纷卸任公司高管职位。11月1日,信达澳亚基金公告,冯明远因工作安排于10月31日离任副总经理,目前仍担任公司首席投资官、联席投资总监、基金经理。

对于此前频频流传的离职传闻,信达澳亚基金明确表示,此次转任首席投资官,冯明远将更聚焦投研业务,力争做出一条长期可持续的向上业绩曲线,为投资者创造长期价值。
公开资料显示,冯明远最初在平安证券研究所任研究员,2014年1月加入信达澳银基金(后更名为“信达澳亚基金”)。从2016年10月开始接手信达澳银新能源产业基金,2019年,冯明远管理的信澳新能源产业获得了年度94.11%的收益。在2021年的巅峰时刻,冯明远的在管规模超过了400亿元。2021年升至副总经理。
不过,随着新能源板块进入产能过剩的周期,冯明远管理的产品业绩也遭遇较大回撤。以信澳新能源产业为例,该基金2022年和2023年的回报率分别为-29.29%、-12.71%。截至今年三季度末,冯明远的在管规模仅剩余139.06亿元。
2022年以来,提拔业绩较好的基金经理为公司副总、公司投研总监等职,成为公募基金留住人才的方法之一。今年7月份,华泰柏瑞基金就提拔了管理沪深300ETF的柳军担任公司副总。
截至目前,仍有多位知名基金经理担任着公司的副总经理、投研部分负责人等职,包括易方达张坤、冯波,广发基金傅友兴、刘格崧,汇丰晋信陆彬,前海开源崔宸龙等。
不过,也有基金经理放下高管身份,回归投研工作。9月17日,万家基金的黄海、乔亮同日宣布离任副总经理。离任后,黄海转任公司投资总监、首席投资官、基金经理,乔亮转任公司首席量化投资官、基金经理。
今年上半年,安信基金张翼飞也卸任了副总经理职务,转任首席投资官(混合资产CIO)。而在去年5月,张翼飞才升任副总经理,时隔不到一年便离任。
记者了解到,之所以卸任,主要是基金经理“不喜欢做管理”。“基金经理还是更希望把个人的时间和精力,聚焦到投研工作上。在副总这个位置上,流程性事务会占用大量时间,参与投研工作的时间会受到影响。”某公司内部人士告诉记者。
今年,钱睿南、李晓西、丘栋荣、范妍等多位曾经的公司副总离开了“老东家”。
“优秀的基金经理未必是个好的管理者,而基金公司通过升职的方式深度绑定人才的效果并没有之前那么明显。”有评论人士表示,公募行业的高管中,不少有投研工作经验,但“优则仕”这条路未必适合所有人,基金公司需要探索更加多元的激励方式与人才进行深度绑定。
标签: 明远
大流量门户网站,互联网时代的枢纽与平台
下一篇搭建内网视频网站的过程可能需要一定的技术知识和实践经验,但是它能够帮助我们提供一个可以分享、观看和交流视频的平台。以下是详细的步骤和建议。,搭建内网视频网站,从零开始到实战技巧
相关文章
-
百亿基金经理冯明远卸任信达澳亚基金副总,称将更聚焦投研详细阅读
又一位百亿明星基金经理卸任公司副总经理。 11月1日,信达澳亚基金管理有限公司(下称“信达澳亚基金”)发布高管变更公告称,冯明远因工作安排于1...
2024-11-02 676 明远
