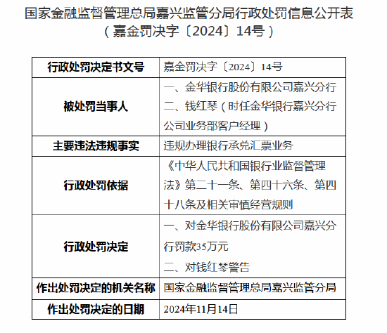
金华银行嘉兴分行被罚款35万元:因违规办理银行承兑汇票业务
11月22日金融一线消息,据国家金融监督管理总局嘉兴监管分局行政处罚信息公开表显示,金华银行股份有限公司嘉兴分行因违规办理银行承兑汇票业务,被罚款35万元;钱某琴(时任金华银行嘉兴分行公司业务部客户经理)被警告。

标签: 银行
相关文章
- 详细阅读
-
银行各类文章参考网站大全,金融知识学习与行业动态一网打尽,金融知识宝库,银行文章与行业动态一站式学习平台详细阅读
本网站汇集银行各类文章,为您提供金融知识学习与行业动态一站式服务,让您轻松掌握银行资讯,紧跟金融行业步伐。...
2025-06-16 88 银行
-
银行ETF(512800)逆市新高,低点以来涨超55%!机构:2~3季度银行绝对价值将延续详细阅读
市场弱势震荡,大市横盘蓄势,银行领涨力挺。A股顶流银行ETF(512800)场内价格一度逆市涨逾1%,又一次刷新2017年上市以来新高!尽管午后大...
2025-06-10 92 银行
-
银行再起舞!三重逻辑,为什么说未来银行表现仍可期?详细阅读
今日银行再度走出相对优势,A股顶流银行ETF(512800)高开高走,场内价格一度涨逾1%,收涨0.69%,全天成交额3.95亿元,环比放量。 ...
2025-05-22 116 银行
-
4月重要观察窗口,银行彰显防御属性!银行ETF(512800)逆市两连阳详细阅读
海外风险扰动,行情震荡加剧,市场焦点重回稳健高分红。 上周四(4月3日)银行板块全天逆市走强, A股顶流银行ETF(512800)场内价格顽强...
2025-04-06 111 银行
-
银行去年“反向讨薪”成绩单:两银行均追回超3000万丨年报观察详细阅读
界面新闻记者 | 曾令俊 银行打工人到手的绩效工资,也有可能被追回。 据界面新闻记者梳理,中国银行、渤海银行、浙商银行、中原银行、东莞农商...
2025-04-03 118 银行
