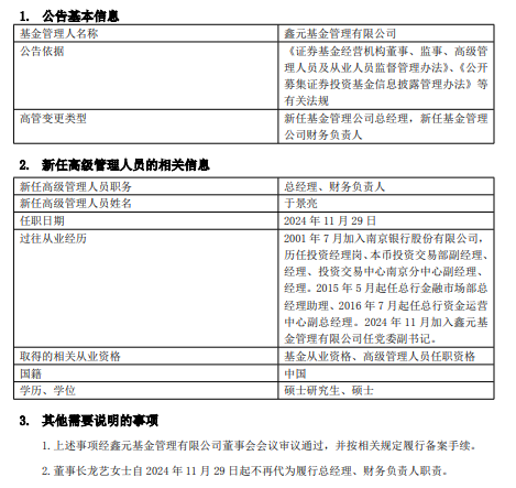
鑫元基金新任于景亮为总经理、财务负责人
11月29日,鑫元基金发布关于基金行业高级管理人员变更的公告,新任于景亮为总经理、财务负责人,任职日期2024年11月29 日。同日起,董事长龙艺不再代为履行总经理、财务负责人职责。
于景亮,2001 年 7 月加入南京银行股份有限公司, 历任投资经理岗、本币投资交易部副经理、 经理、投资交易中心南京分中心副经理、 经理。2015 年 5 月起任总行金融市场部总 经理助理、2016 年 7 月起任总行资金运营 中心副总经理。2024 年 11 月加入鑫元基 金管理有限公司任党委副书记。

鑫元基金于2013年8月29日在上海正式成立。由南京银行股份有限公司(80%)发起,与南京高科股份有限公司(20%)联合组建。注册资本金17亿元人民币,总部设在上海。截止2024三季度末,资产管理1925.1亿元。

公司主要成员:



标签: 新任
提升你的在线影响力和客户互动能力的新路径,网上营销策略,提升在线影响力与客户互动能力的新型路径,在网上营销中,提升在线影响力与客户互动能力的新型路径
下一篇鸡西网站流量攀升背后的故事,城市数字化转型的新篇章
相关文章
-
OpenAI新任招聘主管称公司面临 “前所未有的增长压力”详细阅读
据新任招聘主管华金・基尼奥内罗・坎德拉称,人工智能创新的步伐正在提升像 OpenAI 这样的公司抢夺顶尖人才的紧迫性。 “招聘工作从未如此重...
2025-06-17 80 新任
-
卫星公司 SES 任命航空航天行业资深人士为新任财务总监详细阅读
欧洲卫星公司 SES 周五宣布,已任命航空航天与国防行业资深人士伊丽莎白・帕塔基(Elisabeth Pataki)为新任财务总监。 帕塔基目...
2025-06-06 71 新任
-
青岛啤酒市值两年蒸发800亿,券商纷纷下调盈利预测,新任董事长姜宗祥能否破局?详细阅读
近日,花旗发表研报指出,将青岛啤酒2024及2025财年的销售预测,分别下调8%及9%。另外,花旗将青啤2024及2025财年的净利润预测分别下调...
2025-02-26 100 新任
-
轨交集团新任董事长确定!详细阅读
近日,金华地铁相关新闻显示,金华地铁新任董事长已确定。 1月11日上午,集团公司党委书记、董事长楼益康,党委副书记徐琰,党委委员、副总经理蒋远与知名...
2025-01-13 116 新任
