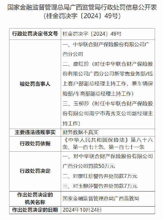
中华财险广西分公司被罚50万元:因财务数据不真实
12月4日金融一线消息,国家金融监督管理总局广西监管局行政处罚信息公开表显示,中华联合财产保险股份有限公司广西分公司因财务数据不真实,被国家金融监督管理总局广西监管局罚款50万元。
廖红珍(时任中华联合财产保险股份有限公司广西分公司新零售业务部/线上客户部副总经理主持工作,兼车辆保险部/车商部副总经理主持工作)、玉柳莎(时任中华联合财产保险股份有限公司南宁市青秀支公司副经理主持工作)二人被警告,并分别处罚款7万元。

标签: 财险
揭秘最大流量网站,每秒流量突破千万,揭秘其背后的秘密,揭秘流量巨头,每秒千万级访问,探秘网站背后的神秘力量,揭秘,每秒千万级访问的流量巨头网站,探寻其神秘力量
下一篇揭秘网站流量之谜,真实用户流量的重要性及提升策略,揭秘流量密码,真实用户流量价值与增长之道
相关文章
-
三星财险:持股11.5%的宇星科技拟退出详细阅读
9月5日金融一线消息,三星财产保险(中国)有限公司发布公告称,经该公司股东会决议批准,该公司股东宇星科技发展(深圳)有限公司将其持有的全部公司股权...
2025-09-06 66 财险
-
85家财险公司一季报:承保端明显改善 头部险企拿走八成利润详细阅读
来源:北京商报 作者:李秀梅 当前,各家保险公司陆续披露2025年一季度偿付能力报告摘要,今年以来财险业的经营情况也浮出水面。截至5月8日...
2025-05-09 104 财险
-
非上市财险公司2024年利润图鉴:近8成盈利,逾50家综合成本率超100%详细阅读
保险行业盈利能力整体回暖的背景下,财险公司也不例外。 近日,非上市财险公司2024年业绩数据接连亮相,与人身险公司趋势一致,利润端亦有向好表...
2025-02-08 117 财险
-
解读财险业发展规划:从“大”到“强”,如何实现高质量发展?详细阅读
来源:保观 临近2024年末,财险业迎来监管重磅政策发文,给接下来即将进入2025年全新时期的财险市场,带来了一些新希冀与曙光。 12月6...
2025-01-24 119 财险
-
大家财险云南分公司被罚44万元:因编制虚假财务资料等详细阅读
1月6日金融一线消息,国家金融监督管理总局云南金融监管局行政处罚信息公示表(云金罚决字〔2024〕112—113号)显示,大家财产保险有限责任公司...
2025-01-06 151 财险
-
中国财险:委任丁向群为非执行董事详细阅读
12月20日金融一线消息,中国财险公布,丁向群女士于临时股东大会上获选举为公司非执行董事,并获董事会选举为第六届董事会董事长。丁女士的董事及董事长...
2024-12-20 158 财险
