国泰君安与海通证券合并获受理,公募“一参一控一牌”问题何解?
专题:国泰君安换股合并海通证券预案出炉:10日复牌,合并后将用新名称
炒股就看金麒麟分析师研报,权威,专业,及时,全面,助您挖掘潜力主题机会!
国泰君安、海通证券合并重组又进一步。12月23日晚间,两家公司同步发布公告,宣布本次合并重组申请正式获得中国证监会及上海证券交易所受理。
公告显示,12月23日,收到上交所出具的《关于受理国泰君安证券股份有限公司换股吸收合并海通证券股份有限公司并募集配套资金申请的通知》。上交所依据相关规定对申请文件进行了核对,认为申请文件齐备,符合法定形式,决定予以受理并依法进行审核。
同日,中国证监会就本次交易涉及的包括国泰君安与海通证券合并、海通证券解散、海富通基金管理有限公司变更主要股东及实际控制人、富国基金管理有限公司变更主要股东、海通期货股份有限公司变更控股股东及实际控制人等行政许可(金麒麟分析师)申请依法予以受理,并出具《中国证监会行政许可申请受理单》。
两家综合性券商同类业务和子公司未来如何整合一直是市场关注的焦点。在公募基金领域,海通证券持有海富通基金51%的股权,为其控股股东,持有富国基金27.8%的股权,为参股股东;国泰君安证券旗下有控股51%的华安基金,以及正在等待批复的国联安基金49%股权,同时国泰君安资管也拥有公募牌照。
根据最新的并购草案,截至2023年末,华安基金的资产管理规模为6752.92亿元,国泰君安资管的管理规模为5430.92亿元,海富通基金管理规模为4129 亿元,富国基金管理规模约1.4万亿元。
值得注意的是,两家券商分别控股的公募基金在业务资质上不完全相同。根据基金业协会网站数据,相比华安基金,海富通基金具有企业年金与职业年金基金投资管理人、全国社会保障基金境内委托投资管理人、基本养老保险基金投资管理人等业务资质。有业内人士透露,未来或给国泰君安三年至五年左右的缓冲期,逐步解决“一参一控一牌”的股权问题。
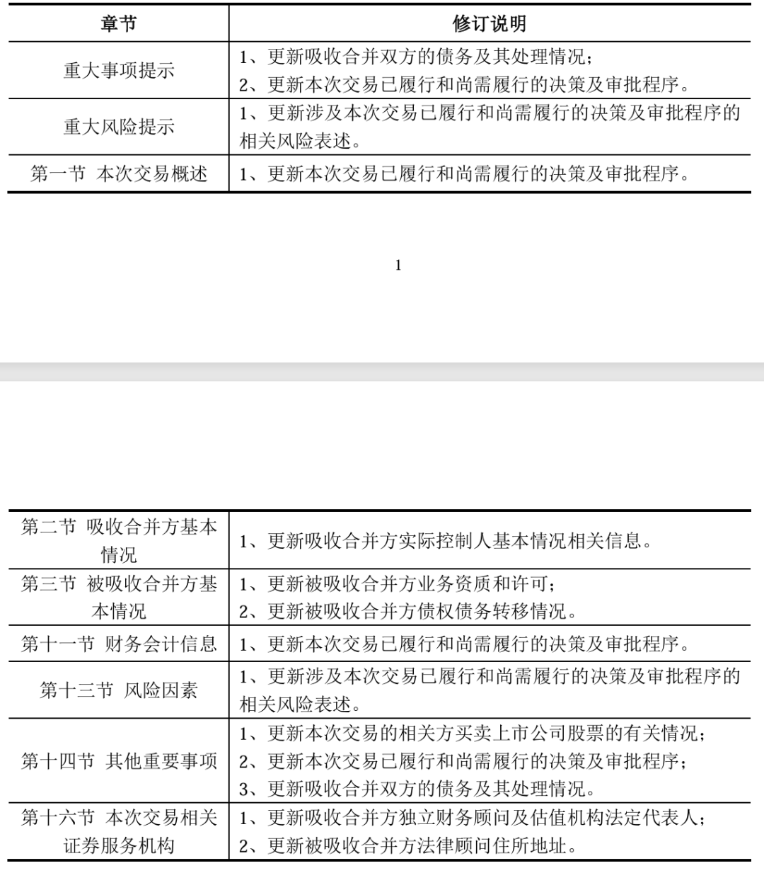
此外,国泰君安、海通证券同时披露了本次合并重组报告书(草案)的申报稿及修订说明。相较于11月21日两家公司发布的合并重组报告书(草案),本次披露的申报稿对部分内容进行了修订。

值得注意的是,国泰君安与海通证券的合并在香港证监会的审批也有了新进展。12月22日晚间,国泰君安公告,香港证监会已批准国泰君安作为存续公司,在本次合并后成为海通证券相关境外子公司大股东。
国泰君安、海通证券均提示称,本次交易方案尚待其他有权监管机构的批准、核准、注册或同意后方可正式实施,能否实施尚存在不确定性。
国泰君安与海通证券的合并速度远远超出预期。9月5日,国泰君安、海通证券同步发布关于筹划重大资产重组的停牌公告;12月13日,两家公司召开股东大会审议通过合并重组交易方案等相关议案,仅用时3个月就完成了全部公司治理程序。本次双方合并重组申请在股东大会召开仅10天后即获证监会、上交所受理。
对于本次合并重组后续审批流程,北京市海问律师事务所表示,本次交易尚需香港联交所对作为换股对价而发行的国泰君安H股在香港联交所上市及允许交易的批准;获得上交所审核通过及中国证监会批准、核准、注册;获得必要的境外反垄断、境外外商投资或其他监管机构的审查通过等程序。
(《财经》记者黄慧玲对此文亦有贡献)
标签: 君安
揭秘网站SEO营销,想知道下,就来看这里!,网站SEO营销实战攻略大揭秘!,网站SEO营销实战技巧深度解析
下一篇提升网站权重的好处,关键词优化与提升网站权重的策略探讨,百度SEO策略解析,提升网站权重的重要性与关键词优化方法
相关文章
-
国泰君安:中医药政策大力支持产业链协同 头部药企有望率先获益详细阅读
智通财经APP获悉,国泰君安证券发布研报称,国务院办公厅发布《关于提升中药质量促进中医药产业高质量发展的意见》,文件提出要强化中药产业链协同,优化产业...
2025-03-30 87 君安
-
海通被合并,君安被“消失”详细阅读
炒股就看金麒麟分析师研报,权威,专业,及时,全面,助您挖掘潜力主题机会! 李丹Fintalk 从2024年9月5日官宣合并消息至今,正好是...
2025-03-15 106 君安
-
国泰君安期货:大A年内首次突破3400,牛随春天一同归来了?详细阅读
张驰宁 投资咨询号:Z0020302 国泰君安期货市场分析师 截至早间收盘,大A走出一根实体大阳线,在连续接近一个月的压制中,今日终于再...
2025-03-14 105 君安
-
“国泰君安+海通”大消息!朱健担任党委书记详细阅读
炒股就看金麒麟分析师研报,权威,专业,及时,全面,助您挖掘潜力主题机会! 国泰君安与海通证券合并迎来大消息! 据中国证券报记者了解,合并后...
2025-03-14 104 君安
-
国泰君安:阿里资本开支上行 带动国产算力投资详细阅读
智通财经APP获悉,国泰君安证券发布研究报告称,阿里资本开支超预期,未来3年AI基础设施资本投资年均投资额或将超过500亿元。阿里大幅增加AI基础设施...
2025-02-24 96 君安
- 详细阅读
