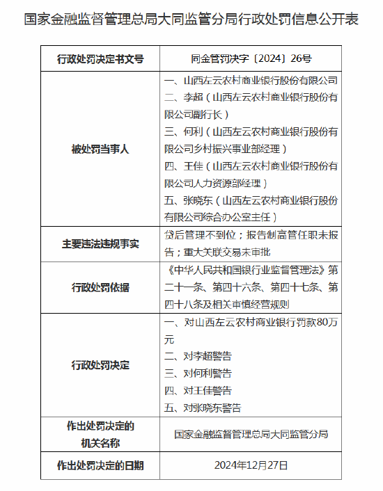
山西左云农商行被罚80万元:因报告制高管任职未报告,四名高管被警告
1月6日金融一线消息,国家金融监督管理总局大同监管分局行政处罚信息公开表显示,山西左云农村商业银行股份有限公司存在以下违法违规行为:贷后管理不到位;报告制高管任职未报告;重大关联交易未审批。山西左云农村商业银行股份有限公司被罚80万元。
李某(山西左云农村商业银行股份有限公司副行长)、何某(山西左云农村商业银行股份有限公司乡村振兴事业部经理)、王某(山西左云农村商业银行股份有限公司人力资源部经理)、张某东(山西左云农村商业银行股份有限公司综合办公室主任)四名高管被警告。

标签: 高管
相关文章
-
688399,高管集体降薪!董事长降50%!详细阅读
炒股就看金麒麟分析师研报,权威,专业,及时,全面,助您挖掘潜力主题机会! 来源:中国基金报 记者 李智 【导读】硕世生物高管集体降薪,...
2025-08-27 57 高管
- 详细阅读
-
外企高管的转型与未来发展,外资企业高管的转型与未来发展趋势详细阅读
本文主要探讨了外资高管在面临转行和未来发展的挑战时的策略和思考。本文强调了员工对公司的忠诚度和责任感的重要性,以及公司需要建立一种可以激励员工继续发展...
2024-09-18 160 高管
-
A股27天现1100份高管辞职公告!4000亿巨头董事长也不干了详细阅读
炒股就看金麒麟分析师研报,权威,专业,及时,全面,助您挖掘潜力主题机会! 来源:财通社 今年8月至今,A股掀起了一股上市公司“高管辞职潮”...
2024-09-08 141 高管
- 详细阅读
- 详细阅读
