公募行业节前“换血”忙 多家公募基金公司高管变更
来源:国际金融报
临近春节,多家公募基金公司发布了高管变更公告,包括新华基金、永赢基金、汇丰晋信基金等多家公司,其中,新华基金的总经理变动最受关注。
同时,今年开年以来,基金公司关于基金经理的人事变动也引发不小关注,包含王鹏、曹名长等业内知名基金经理。
新华基金高层“换血”
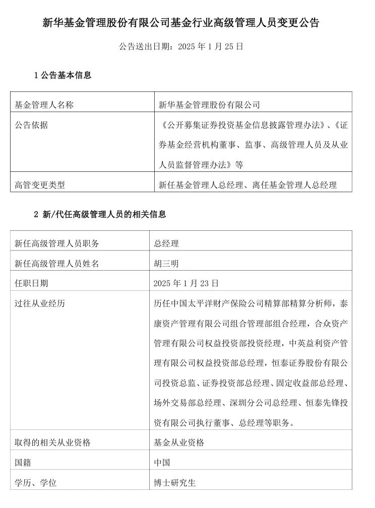
1月25日,新华基金发布高级管理人员变更公告,胡三明于1月23日接替杨金亮任总经理职务,杨金亮因人事调动离任。杨金亮任总经理职务不到2年。同日,新华基金还宣布副总经理兼董事会秘书崔凤廷因人事调动于1月23日离任。

资料显示,胡三明来自新华基金现任股东方恒泰证券,有着多年权益投资经历,并在多家资管机构担任重要职务。其曾任合众资产管理有限公司权益投资部投资经理,中英益利资产管理有限公司权益投资部总经理,恒泰证券股份有限公司投资总监、证券投资部总经理、固定收益部总经理、场外交易部总经理、深圳分公司总经理,恒泰先锋投资有限公司执行董事、总经理等职务。结合胡三明多年在投研领域的丰富工作经验,业内对其掌舵新华基金给予了较高的期待。
新华基金自去年底以来发生了一系列高管和股权的变动。去年11月14日,王之光担任新华基金副总经理,其曾在多家公募和资管机构任职。同年12月2日,银国宏接替于春玲担任新华基金董事长,后者因个人原因离任,银国宏还担任恒泰证券总裁、恒泰期货董事长等职务。同年12月28日,副总经理蒋茜因个人原因离任。
去年12月24日,新华基金股权变更落地,北京华融综合投资有限公司成为新华基金主要股东,受让公司6592.5217万股股份,持股占比43.18%。天眼查信息显示,北京华融综合投资有限公司是恒泰证券大股东,持股占比21.88%。该公司背后股东北京金融街投资(集团)有限公司(下称“金融街集团”)为新华基金实际控制人。穿透股权来看,金融街集团间接持有新华基金股权超60%。金融街集团背后的实际控制人为北京市西城区国资委。
1月25日,永赢基金也宣布了高管变更,副总经理李永兴因个人原因于1月24日离任。同日,汇丰晋信基金宣布副总经理张毅杰因个人原因于1月24日离任。长信基金宣布副总经理邓挺于1月24日任期届满,另有任用。本月还有汇泉基金、蜂巢基金、交银施罗德基金等公募的副总经理职位发生了变更。
知名基金经理离任
除了上述备受关注的公募变动外,今年开年以来,一些权益类基金经理的变动引发关注。
1月24日,宏利基金宣布基金经理王鹏因工作安排离任,王鹏于1月23日卸任所管6只基金,在管基金清零。
作为宏利基金的一员“名将”,王鹏在该公司就职近10年,先后担任研究员、基金经理、权益投资部总经理兼基金经理。截至2024年末,王鹏在管基金规模合计89.16亿元,占宏利基金公募总规模比超10%,所管基金均为权益类基金,占公司权益类基金总规模比超45%。天天基金数据显示,截至1月23日,王鹏曾管理的宏利转型机遇股票A累计任职回报高达211.71%。对于一家公募总规模不足千亿的宏利基金而言,这样一位绩优基金经理离任,业内无不感到惋惜。有消息称,王鹏的下一站可能会是私募。
另一位在近期离职的“名将”是中欧基金经理曹名长。中欧基金1月18日宣布基金经理曹名长因个人原因于1月17日离任,并卸任在管所有基金。曹名长被业内称为“深度价值投资者”,加入中欧基金近10年,管理公募基金年限超过18年,其管理的多只基金任职回报超过100%。对此,中欧基金表示,公司衷心感谢曹名长任职期间做出的巨大贡献。
此外,建信基金1月23日宣布基金经理周智硕因个人原因于1月22日申请离职,并卸任在管所有基金。
标签: 家公
网站全能环境搭建指南,从零开始构建高效网站平台,高效网站平台搭建全攻略,从零开始的环境构建指南
下一篇探索随机生成壁纸网站,寻找独特的视觉体验,全球范围内的随机生成壁纸网站推荐,寻找独特视觉体验,全球范围内的随机生成壁纸网站推荐,寻找独特的视觉体验
相关文章
-
新一轮降费启动!多家公募官宣:承担指数基金指数使用费详细阅读
炒股就看金麒麟分析师研报,权威,专业,及时,全面,助您挖掘潜力主题机会! 新一轮公募降费启动。 3月19日晚间,据澎湃新闻记者不完全统计...
2025-03-19 74 家公
